2025年浙江义乌市新质出产力成长研判:加速构成
2025-07-29 17:28 进出口贸易资讯 | Company News 阅读:次
智研征询以“用消息驱动财产成长,为企业投资决策赋能”为品牌。为企业供给专业的财产征询办事,次要办事包含精操行研演讲、专项定制、月度专题、可研演讲、贸易打算书、财产规划等。并供给周报/月报/季报/年报等按期演讲和定制数据,内容涵盖政策监测、行业数据、产物价钱变化、投融资概览、市场机缘及风险阐发等。前往搜狐,查看更多?。
相关企业:京东方华灿光电(浙江)无限公司、浙江瑞丰光电无限公司、义乌木林森照明科技无限公司、义乌市华彩光电科技无限公司、义乌晶澳太阳能科技无限公司、浙江爱旭太阳能科技无限公司、天合光能(义乌)科技无限公司、晶科能源(义乌)无限公司、(义乌)光伏材料无限公司 、义乌威克新材料无限公司、晶科新材料(义乌)无限公司、义乌吉利动力总成无限公司、浙江锋锐策动机无限公司、浙江世宝股份无限公司、义乌芯能半导体手艺无限公司、义芯集成电(义乌)无限公司、浙江宏禧科技无限公司、安测半导体手艺(义乌)无限公司、浙江森宇实业无限公司、浙江药业集团、浙江华义制药无限公司、义乌胡庆余堂医药无限公司!
面临错综复杂的经济形势和各类风险挑和,义乌笃定不移推进“贸工联动”计谋,聚焦工业新旧动能转换和高质量成长,加速财产布局优化升级,强化立异驱动,持续优化营商,工业经济呈现稳中向好、优中做强、快中提质优良态势。2024年,义乌市完陈规模以上工业添加值298。1亿元,比上年增加12。4%。高手艺财产(制制业)、高新手艺财产添加值别离比上年增加46。9%和15。1%,别离高于全市规上工业添加值增速34。5个和2。7个百分点。
上市企业:棒杰股份(002634)、小商品城(600415)、浙江世宝(002703)、华鼎股份(601113)、线)。
以光通信、光电显示、光照明(半导体照明)和光伏为从体的消息光电财产,已成为电子消息财产中高成长、高带动的计谋性财产,具有优良的成长前景,遭到国际财产界的普遍注沉。消息光电财产是义乌市新培育兴起的计谋性新兴财产,财产成长势头迅猛,已成为义乌市主要从导财产之一。义乌市打制了LED、光伏、电子纸等光电财产链,财产成长初具规模,财产集群劣势较着。晶科能源、晶澳太阳能、天合光能等一批世界级光伏企业先后落户义乌。LED财产也集聚了华灿光电、瑞丰光电、木林森照明等一批国内龙头企业,构成了完整的LED芯片、封拆、灯具财产链。
义乌市汽车及零部件现有规上企业超10家,产物次要集中正在新能源汽车整车以及汽车转向机、策动机、变速器、车用后视镜、汽车内饰件等零部件范畴,具有英伦汽车、义利动力总成、锋锐策动机、赵龙汽车、世宝股份等一批企业,初步具备了必然的财产规模。
正在《义乌市“十四五”制制业高质量成长规划 》政策中,义乌市明白了“4+X”财产沉点成长标的目的及方针。提出到2025年,成为世界一流的针织服拆原创设想取智制及风行趋向发布核心、国际出名时髦饰品之都和全球彩妆从产地。力争到2025年,全市消息光电财产实现规上产值超千亿元。力争到2025年,全市新能源汽车及零部件财产实现规上产值60亿元,成为大湾区世界级汽车制制财产集群主要构成部门。
义乌市是浙江省辖县级市,由金华市代管。义乌是全国首个县级国度级国际商业分析试验区、全国18个典型地域之一。近年来,义乌市经济稳步增加,2024年义乌市实现地域出产总值2503。5 亿元,按不变价计较,比上年增加7。5%,别离高于全省(5。5%)、金华(6。3%)2个和1。2个百分点。此中,第一财产添加值28。3亿元,增加4。5%;第二财产添加值717。9亿元,增加7。3%;第三财产添加值1757。3亿元,增加7。6%。
近年来,义乌聚焦数字经济立异提质“一号成长工程”和“415X”先辈制制业集群培育“两条从跑道”,“存量提质”“增量选优”工做思,持续鞭策新旧动能转换,推进工业经济高质量成长,不竭塑制成长新劣势。正在消息光电、新能源汽车及零部件、医疗健康等财产系统上,义乌对准强链补链延链项目,全力开展科技招商工做,财产表示亮眼。将来,义乌市将“保守财产转型+新兴财产强大+将来财产培育”三箭齐发,加速打制现代化财产系统,夺得首批“天工鼎”金鼎。项目为王。因地制宜成长新质出产力,迭代财产图谱系统和招商政策系统,成立将来财产培育和投入增加机制,鼎力招惹人工智能、低空经济等计谋性新兴财产,摸索培育柔性电子、仿朝气器人等将来财产。
近年来,“存量提质”“增量选优”工做思,持续鞭策新旧动能转换,推进工业经济高质量成长,不竭塑制成长新劣势。正在消息光电、新能源汽车及零部件、高端芯片及智能终端、医疗健康等财产系统上,义乌对准强链补链延链项目,全力开展科技招商工做,财产表示亮眼。
义乌市高端芯片及智能终端财产正处于起步培育阶段,目前正正在鼎力扶植义乌芯片财产园,积极对接引入深圳芯能先辈功率模块封拆制制项目等优良项目,将为义乌培育成长高科技含量的高端芯片及智能终端财产、获取新一轮财产成长合作劣势供给了无力支持。此外,义乌现有的时髦饰品、工艺品、家居日用品、玩具、小家电等保守消费品具备智能化升级的潜力,能够通过借帮互联网、物联网等新一代消息手艺,使其具备智能、交互、大数据办事等功能,从而正在使用端通过以存量企业立异转型带动高端芯片及智能终端财产成长。
义乌一手抓保守企业转型成长,一手抓新兴财产培育,“十三五”以来,环绕“增量选优、存量提质”工业经济成长方针,确立了以消息光电、新能源汽车及零部件、高端芯片及智能终端、医疗健康等四大新兴财产,对标省“415X”财产系统,构成义乌特色的“4+X”财产系统。“”打制了智能显示材料“万亩千亿”制制业成长平台,打制了省级光源科技小镇、省级绿色动力小镇。
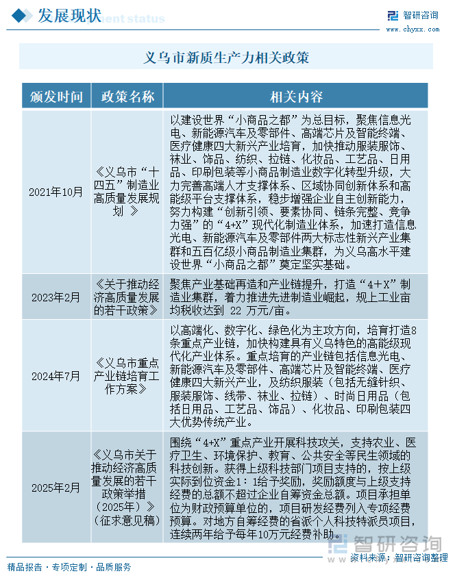
“十四五”期间,义乌市发布了一系列政策,旨正在加速建立具有义乌特色的高能级现代化财产系统。如2023年2月,发布了《关于鞭策经济高质量成长的若干政策》,提出聚焦财产根本再制和财产链提拔,打制“4+X”制制业集群,出力推进先辈制制业兴起,规上工业亩均税收达到 22 万元/亩。正在2025年2月发布的《义乌市关于鞭策经济高质量成长的若干政策行动(2025年)》(收罗看法稿)中,提出环绕“4+X”沉点财产开展科技攻关,支撑农业、医疗卫生、、教育、公共平安等平易近生范畴的科技立异。获得上级科技部分项目支撑的,按上级现实到位资金1∶1赐与励,励额度取上级支撑经费的总额不跨越企业自筹资金总额。项目承担单元为财务预算单元的,项目研发经费列入专项经费预算。对处所自筹经费的省派小我科技特派员项目,持续两年赐与每年10万元经费补帮。
正在医药范畴,义乌已培育包罗森宇实业、药业、华义制药等正在内的一批代表性企业,正在现代中药、化学制药范畴具有必然的根本,出格是跟着健惠生物医药孵化平台项目落地以及安诺优达生命科学研究院、中科重生命高通量质谱手艺检测核心等财产化项目实施,义乌正在生物制药范畴实现了新冲破。义乌集聚了华统、嘉奇等企业。正在医疗器械范畴,义乌具有红雨医药等若干企业,由国资投资正在后宅街道扶植的约200亩以医疗器械财产为从的高新科技园、结合联东U谷打制以医疗器械、智能制制等为从的国际企业港,再加上浙江斯坦格医疗护具研发和财产化项目等沉点项目接踵引进,这为后续更多优良医疗器械项目标引进落地供给无力支持。
投资方面,2024年,义乌市固定资产投资比上年增加8。0%,别离高于浙江省(0。4%)和金华市(5。3%)7。6个百分点和2。7个百分点。沉点范畴投资由负转正,制制业投资增加0。2%,较前三季度(-9。7%)提高9。9个百分点;高新手艺财产投资增加5。0%,较前三季度(-3。3%)提高8。3个百分点。2024年期间,义乌市招引严沉财产项目70个、总投资830亿元,此中百亿项目3个、50亿元以上6个、10亿元以上22个。











